During the subscription process, clients visit a few pages where they enter their information, select topic subscriptions, sign up for your network partners, etc. They also receive a few email messages, containing things like confirmation messages or links that allow them to complete the final steps of subscribing.
The content on each page is determined by the Subscription Page Templates in your account. The content and design for each email message are determined by the Transactional Message Templates in your account. Each template can be customized, allowing you great control over all communication with your subscribers throughout the subscription process. To access templates for customization, click Templates on the left menu.
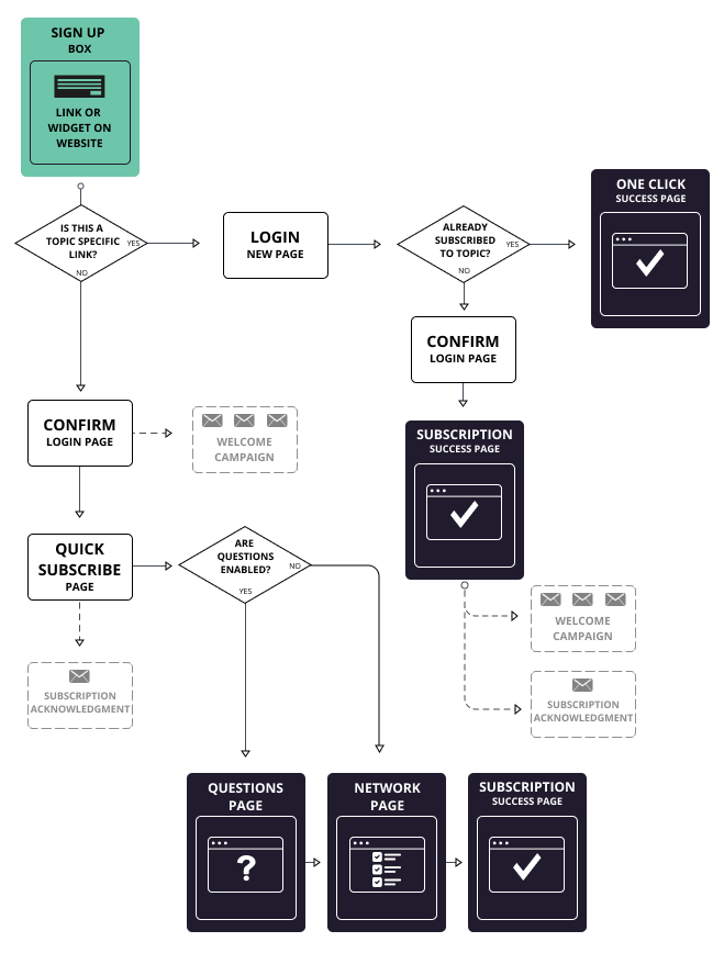
The flowcharts in this article illustrate when each subscription page and transactional message might appear to a subscriber. For more information about each page or message, see the Subscription Page Templates and Transaction Message Templates articles.
New subscriber

Existing subscriber editing account and preferences
Existing subscriber deleting profile
Existing subscriber deleting profile with one-click unsubscribe link

Existing subscriber with forgotten password
Messaging to confirm subscriber when double opt-in is enabled

Note: By default, a subscriber has 7 days after receiving the subscription confirmation message to click the confirm link and complete their subscription. During these 7 days, other welcome campaign messages will still be sent to them. If the subscriber has not clicked on the confirm link within 7 days, the request will expire and they will need to subscribe again. This 7-day time limit is controlled on the Account Options page in govDelivery, and can be changed by Account Admins.